Note: most informational content has been substituted for filler text to protect the company information.
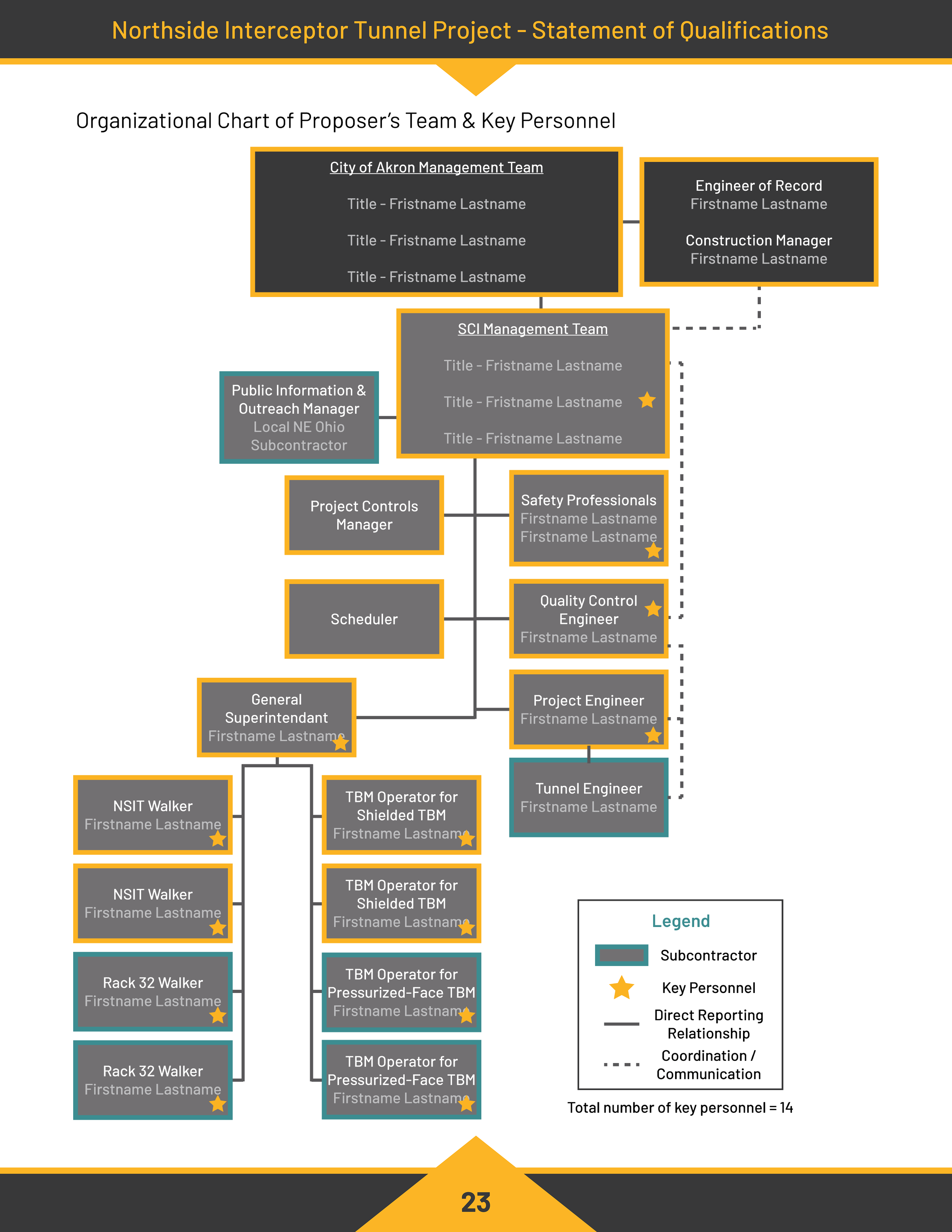
Northside Interceptor SOQ
                                            
Honolulu Rail Transit Project Proposal
                                                        
Eastern New Mexico Rural Water System Proposal
                                
Center Hill Dam Proposal
                               
Back to Top